新闻中心 /
你的位置:开云·综合体育(kaiyun) > 新闻中心 > 开云kaiyun题名日历为11月20日-开云·综合体育(kaiyun)
开云kaiyun题名日历为11月20日-开云·综合体育(kaiyun)
发布日期:2025-11-26 08:34 点击次数:101

暖热标星不走失哦~
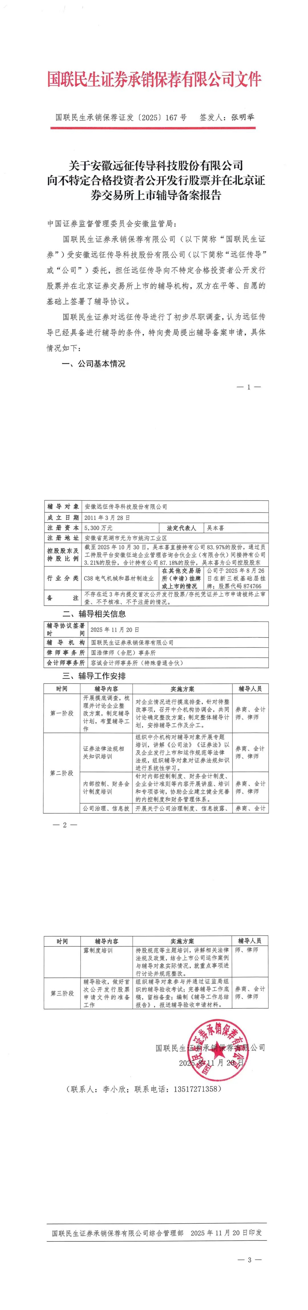
]article_adlist-->2025年11月26日,证监会官网暴露,国联民生证券已提交《对于安徽远征传导科技股份有限公司向不特定及格投资者公开刊行股票并在北京证券交往所上市指令备案敷陈》,题名日历为11月20日。现在,远征传导的指令情状为“指令备案”。指令机构为国联民生证券承销保荐有限公司,讼师事务所为国浩讼师(合肥)事务所,管帐师事务所为容诚管帐师事务所(独特平素合资)。
安徽远征传导科技股份有限公司,开辟于2011年,位于安徽省芜湖市,是一家以从事推断打算机、通讯和其他电子设备制造业为主的企业。法定代表东谈主吴本喜。
远征传导的控股鼓吹及抓股比例情况如下:范围2025年10月30日,吴本喜径直抓有公司83.97%的股份,通过职工抓股平台安徽征迪企业搞定斟酌合资企业(有限合资)障碍抓有公司3.21%的股份,共计抓有公司87.18%的股份,吴本喜为公司控股鼓吹。
天眼查信息暴露,远征传导的融资过程情况如下:





]article_adlist-->




海量资讯、精确解读,尽在新浪财经APP
相关资讯
